焦点要闻
当前位置:主页 > 新闻文章 > 焦点要闻 >
我院“城市自然家园系列”科普活动入选首批广东省自然教育优秀样板
时间 : 2025-11-10 来源 : 科培部 点击 :
【字体大小:
  
  
  
默认
分享:

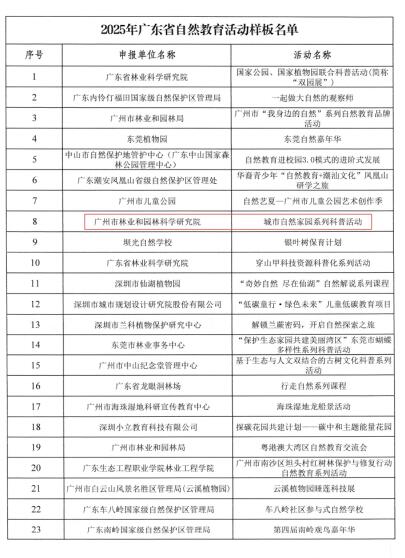
  近日,广东省自然教育优秀文创和活动样板征集活动评选结果正式出炉。在本次样板征集活动中,市园科院”城市自然家园“系列科普活动以其丰富的内容和创新的形式,在众多案例中脱颖而出,得到了评审专家的高度认可,入选“自然教育活动样板名单”。

 
    该系列科普活动依托广州市林业和园林科学研究院新优植物种质创新、林下经济发展、生物多样性保护、城市自然家园营造及生物防治等领域的科研优势,以院内的20多处自然生境示范点为实践载体,开发出7门主题课程,涵盖三类方向:包括《探秘萤火虫》《蝴蝶的一生》《小瓢虫大智慧》3门动植物发育观察基础课程;《植物物候小学者》《绿宝救护队》2门生境营造与物种保育课程;以及《入侵植物的昆虫社交》《揭秘花卉的变色魔法》2门动植物多样性科研课程。
    截至目前,该系列课程广泛进入公园、社区与校园等场所开展活动,累计已开展96场活动,参与人数达46,539人次,相关宣传浏览量超过279万,有效传播了生态理念,显著提升了公众的自然保护意识。
    此次入选广东省自然教育活动样板,既是对我院在自然教育科普领域所取得成就的认可,也是对科普团队的激励。接下来,市园科院将持续秉持创新精神,持续探索科普教育新高度,为推进广州的绿色生态建设、增强全民生态文明意识贡献力量。

 

  近日,广东省自然教育优秀文创和活动样板征集活动评选结果正式出炉。在本次样板征集活动中,市园科院”城市自然家园“系列科普活动以其丰富的内容和创新的形式,在众多案例中脱颖而出,得到了评审专家的高度认可,入选“自然教育活动样板名单”。

 
    该系列科普活动依托广州市林业和园林科学研究院新优植物种质创新、林下经济发展、生物多样性保护、城市自然家园营造及生物防治等领域的科研优势,以院内的20多处自然生境示范点为实践载体,开发出7门主题课程,涵盖三类方向:包括《探秘萤火虫》《蝴蝶的一生》《小瓢虫大智慧》3门动植物发育观察基础课程;《植物物候小学者》《绿宝救护队》2门生境营造与物种保育课程;以及《入侵植物的昆虫社交》《揭秘花卉的变色魔法》2门动植物多样性科研课程。
    截至目前,该系列课程广泛进入公园、社区与校园等场所开展活动,累计已开展96场活动,参与人数达46,539人次,相关宣传浏览量超过279万,有效传播了生态理念,显著提升了公众的自然保护意识。
    此次入选广东省自然教育活动样板,既是对我院在自然教育科普领域所取得成就的认可,也是对科普团队的激励。接下来,市园科院将持续秉持创新精神,持续探索科普教育新高度,为推进广州的绿色生态建设、增强全民生态文明意识贡献力量。

 

  近日,广东省自然教育优秀文创和活动样板征集活动评选结果正式出炉。在本次样板征集活动中,市园科院”城市自然家园“系列科普活动以其丰富的内容和创新的形式,在众多案例中脱颖而出,得到了评审专家的高度认可,入选“自然教育活动样板名单”。

 
    该系列科普活动依托广州市林业和园林科学研究院新优植物种质创新、林下经济发展、生物多样性保护、城市自然家园营造及生物防治等领域的科研优势,以院内的20多处自然生境示范点为实践载体,开发出7门主题课程,涵盖三类方向:包括《探秘萤火虫》《蝴蝶的一生》《小瓢虫大智慧》3门动植物发育观察基础课程;《植物物候小学者》《绿宝救护队》2门生境营造与物种保育课程;以及《入侵植物的昆虫社交》《揭秘花卉的变色魔法》2门动植物多样性科研课程。
    截至目前,该系列课程广泛进入公园、社区与校园等场所开展活动,累计已开展96场活动,参与人数达46,539人次,相关宣传浏览量超过279万,有效传播了生态理念,显著提升了公众的自然保护意识。
    此次入选广东省自然教育活动样板,既是对我院在自然教育科普领域所取得成就的认可,也是对科普团队的激励。接下来,市园科院将持续秉持创新精神,持续探索科普教育新高度,为推进广州的绿色生态建设、增强全民生态文明意识贡献力量。

 

  近日,广东省自然教育优秀文创和活动样板征集活动评选结果正式出炉。在本次样板征集活动中,市园科院”城市自然家园“系列科普活动以其丰富的内容和创新的形式,在众多案例中脱颖而出,得到了评审专家的高度认可,入选“自然教育活动样板名单”。

 
    该系列科普活动依托广州市林业和园林科学研究院新优植物种质创新、林下经济发展、生物多样性保护、城市自然家园营造及生物防治等领域的科研优势,以院内的20多处自然生境示范点为实践载体,开发出7门主题课程,涵盖三类方向:包括《探秘萤火虫》《蝴蝶的一生》《小瓢虫大智慧》3门动植物发育观察基础课程;《植物物候小学者》《绿宝救护队》2门生境营造与物种保育课程;以及《入侵植物的昆虫社交》《揭秘花卉的变色魔法》2门动植物多样性科研课程。
    截至目前,该系列课程广泛进入公园、社区与校园等场所开展活动,累计已开展96场活动,参与人数达46,539人次,相关宣传浏览量超过279万,有效传播了生态理念,显著提升了公众的自然保护意识。
    此次入选广东省自然教育活动样板,既是对我院在自然教育科普领域所取得成就的认可,也是对科普团队的激励。接下来,市园科院将持续秉持创新精神,持续探索科普教育新高度,为推进广州的绿色生态建设、增强全民生态文明意识贡献力量。

 

版权所有 2015 广州市林业和园林科学研究院 广州市林业和园林科技推广中心 All rights reserved. 粤ICP备16106664号-1